Polymoog Corner

Downloads

All scans were done by me from original documentation. These are for the Polymoog Synthesizer, not the Polymoog Keyboard.

Polypedal Modification for Controlling Modulation Depth

The Polypedal has an output for controlling the overall pitch of the Polymoog. I have never understood why anybody would want to use this feature since it only serves to knock the whole thing out of tune. Simply engaging the PITCH button on the Polypedal shifts the Polymoog so far off key that the front panel TUNE control can't even bring it back. Meanwhile, the Polymoog has an input for controlling modulation depth, which is much more useful, IMHO. But if you plug the PITCH output from the Polypedal into this input, it doesn't work. Fortunately, it's very easy to modify the Polypedals to make this work.

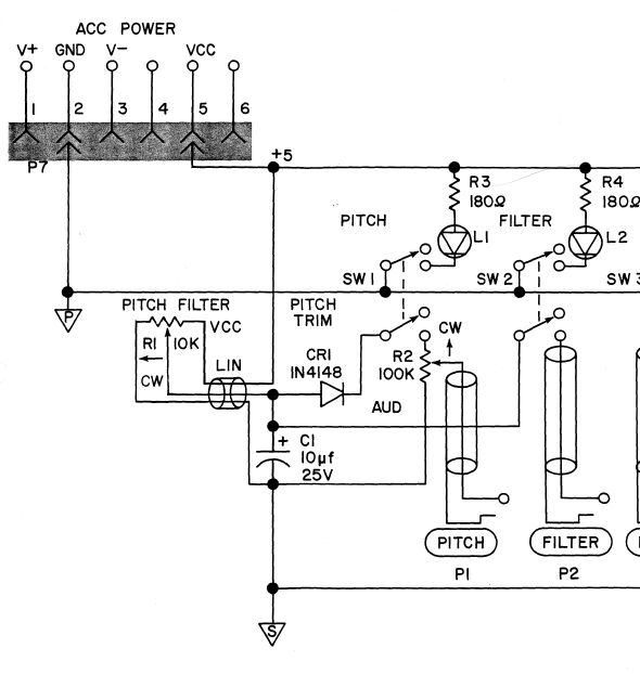
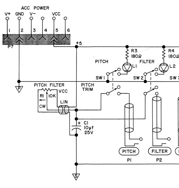
Have a look at these before and after portions of the schematics. Diode CR1 and potentiometer R2 need to be bypassed to get the PITCH output to properly control modulation depth on the Polymoog. There is no circuit board in the Polypedal, just a header. CR1 is easily bypassed by installing a jumper across two pins of the header (where the pink and blue wires are attached). To bypass R2, unsolder the purple and orange wires from the pot, then attach them together and cover with heatshrink tubing. See the picture below for an example.

While I was in there, I replaced the original current sucking LEDs with modern blue, red, and green LEDs (see picture below). Instead of replacing the original 180 ohm current limiting resistors, I simply added additional resistors in series with each LED until I was satisfied with the brightness (1K for red and green, 10K for blue).